| 索 引 号: | 11140500012420117H034/2026-00071 | 主题分类: | |
| 发布机构: | 晋城市能源局 | 成文日期: | 2026年03月25日 |
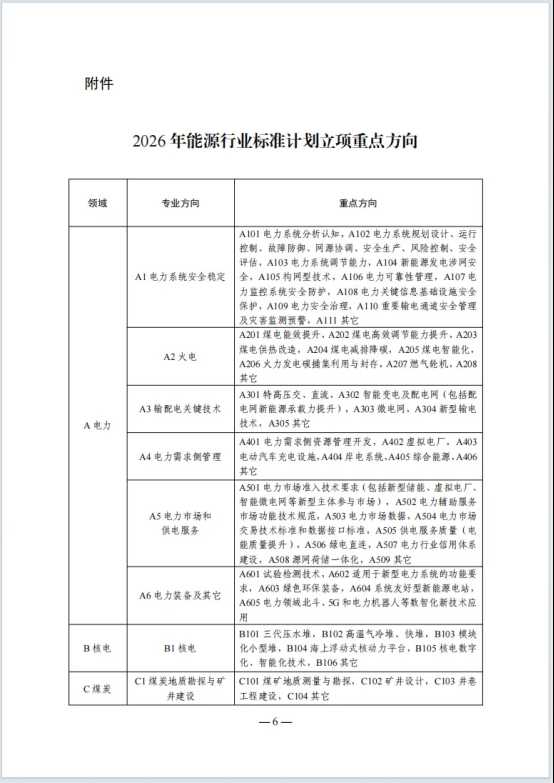
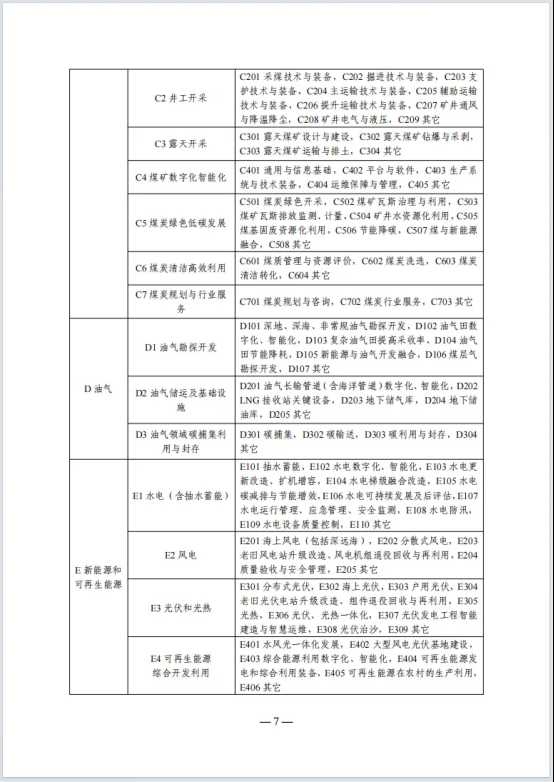
| 标 题: | 国家能源局综合司关于印发《2026年能源行业标准计划立项指南》的通知 | ||
| 发文字号: | 发布日期: | 2026年03月25日 | |
国家能源局综合司关于印发《2026年能源行业标准计划立项指南》的通知
发布日期:
2026-03-25
发布机构:
晋城市能源局








来源:国家能源局微信公众号

